
Giới thiệu

Công ty Hợp danh quản lý thanh lý tài sản Gia Long gửi đến Quý Khách hàng, Quý Đối tác lời chào trân trọng nhất và chúc mừng thành công trong quá trình hoạt động.
Công ty Hợp danh quản lý thanh lý tài sản Gia Long được Phòng Đăng ký kinh doanh - Sở kế hoạch và Đầu tư thành phố Cần Thơ cấp phép lần đầu ngày 30/11/2021 với lĩnh vục chính là tư vấn, môi giới mua bán nợ, quản lý tài sản và thanh lý tài sản.
Mục tiêu hình thành

Công ty Hợp danh quản lý thanh lý tài sản Gia Long ra đời nhằm tháo gỡ các khó khăn tài chính cho các tổ chức và cá nhân, giúp giải quyết các khoản nợ một cách chuyên nghiệp, nhanh chóng giúp giảm bớt áp lực cho pháp nhân và cá nhân chủ nợ về mặt tài chính.
Gia Long đã tập hợp được nhiều nhân lực có trình độ chuyên môn cao gồm:
- Các luật sư, kế toán, thẩm định viên
- Và các chuyên gia kinh tế có nhiều năm kinh nghiệm lãnh đạo và đã tư vấn cho nhiều công ty trong và ngoài nước.
Hồ sơ pháp lý

Chứng chỉ hành nghề Quản tài

Đội ngũ nhân sự

Các chức năng của Quản lý & Thanh lý tài sản

Biểu phí dịch vụ Quản lý doanh nghiệp thanh lý tài

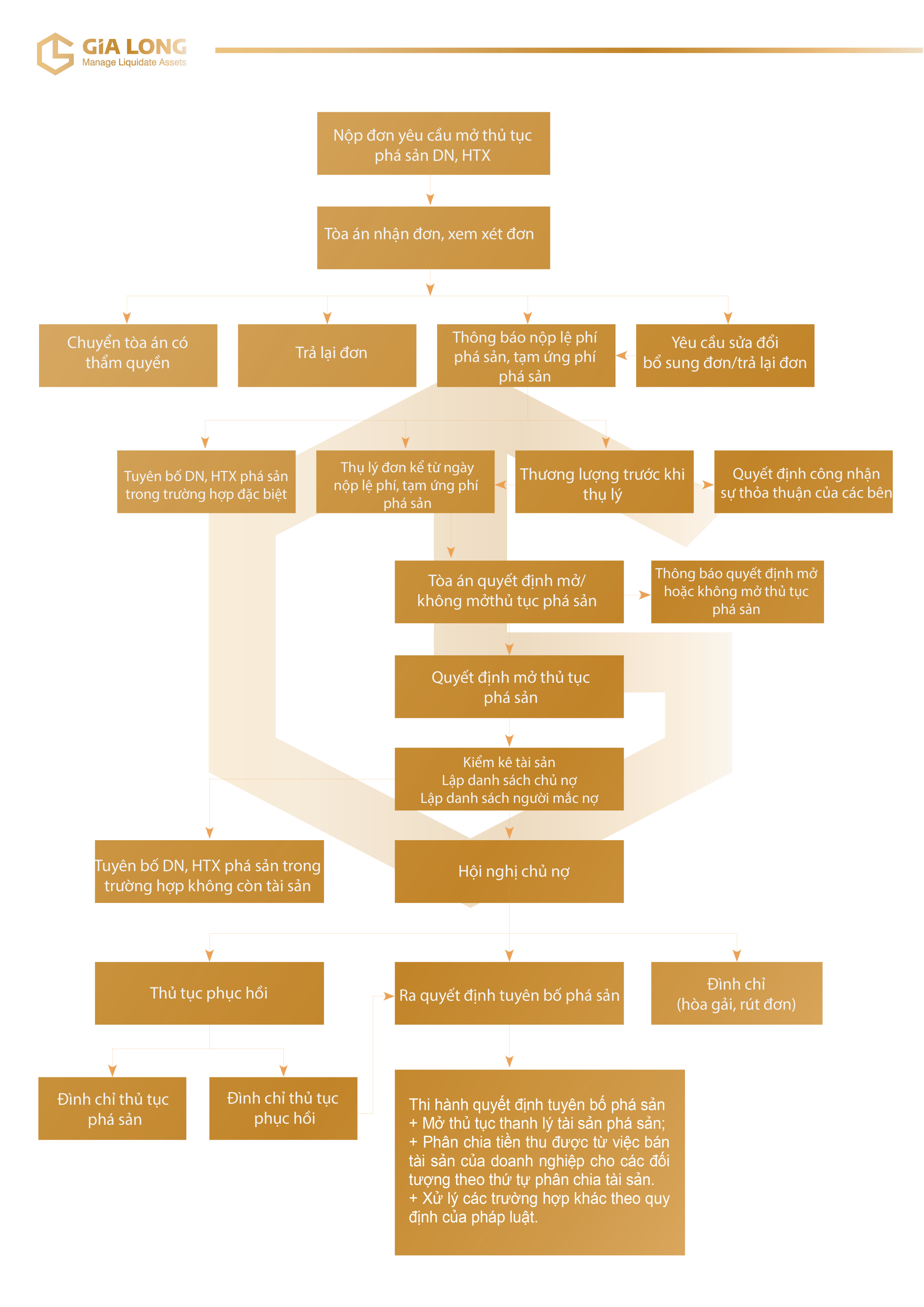
Trình tự thủ tục Đăng ký phá sản

Pháp luật về Quản lý và Thanh lý tài sản

Cam kết
Chúng tôi luôn cam kết mang đến khách hàng sự tin tưởng và đảm bảo cung cấp các dịch vụ nhanh nhất, hiệu quả nhát.
Chúng tôi trân trọng giới thiệu dịch vụ của Công ty Hợp danh quản lý thanh lý tài sản Gia Long để Quý khách hàng thuận tiện liên hệ khi có nhu cầu. Kính chúc Quý Khách hàng/Đối tác Sức khỏe, Phát triển và Thịnh vượng.
Trân trọng!


















TUYỂN DỤNG MỚI
SẢN PHẨM
THÔNG TIN