Trường Đại học Kiên Giang được thành lập theo Quyết định số 758/QĐ/TTg ngày 21/05/2014 của Thủ tướng Chính Phủ trên cơ sở Phân hiệu của Trường Đại học Nha Trang tại Kiên Giang, là một trong ba trường đại học trực thuộc Bộ Giáo dục và Đào tạo ở vùng Đồng bằng sông Cửu Long.
Trường Đại học Kiên Giang – Nơi đào tạo nguồn nhân lực chất lượng, gắn kết cộng đồng
.jpg)
Trường Đại học Kiên Giang (ĐHKG) là một trong những cơ sở giáo dục đại học năng động và phát triển nhanh chóng tại Đồng bằng sông Cửu Long. Với một thập kỷ xây dựng và phát triển, trường đã từng bước khẳng định vai trò là nơi đào tạo nguồn nhân lực chất lượng, góp phần nâng cao dân trí và thúc đẩy kinh tế - xã hội trong khu vực. Không chỉ dừng lại ở đào tạo, Trường Đại học Kiên Giang còn là trung tâm nghiên cứu khoa học và chuyển giao công nghệ, đáp ứng các nhu cầu ngày càng cao của xã hội.
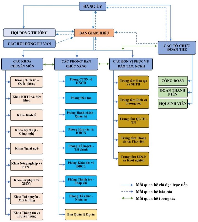
Sơ đồ bộ máy tổ chức
.jpg)
Đội ngũ giảng viên và cơ cấu tổ chức chuyên nghiệp

Hiện tại, Trường Đại học Kiên Giang có hơn 300 cán bộ, viên chức và người lao động, trong đó gần 200 giảng viên có trình độ sau đại học, đảm bảo đáp ứng tiêu chuẩn giảng viên đại học theo quy định của Bộ Giáo dục và Đào tạo. Đội ngũ này không ngừng nâng cao trình độ chuyên môn và đổi mới phương pháp giảng dạy nhằm mang đến chất lượng giáo dục tốt nhất cho sinh viên.
Về cơ cấu tổ chức, trường được tổ chức thành các đơn vị chức năng bao gồm Đảng ủy, Hội đồng trường, Ban Giám hiệu, cùng các tổ chức đoàn thể như Công đoàn, Đoàn Thanh niên, Hội Sinh viên. Ngoài ra, trường có 8 phòng chức năng, 1 ban, 9 khoa và 5 trung tâm với các nhiệm vụ khác nhau, đảm bảo hoạt động của trường diễn ra hiệu quả và đồng bộ.
Sứ mệnh – Tầm nhìn – Triết lý giáo dục
Sứ mệnh
Trường Đại học Kiên Giang hướng đến sứ mệnh đào tạo và phát triển nguồn nhân lực có trình độ đại học và sau đại học, có phẩm chất đạo đức, tri thức và kỹ năng đáp ứng nhu cầu phát triển của xã hội. Trường đồng thời đóng vai trò là trung tâm nghiên cứu khoa học và chuyển giao công nghệ, góp phần nâng cao chất lượng cuộc sống của cộng đồng và thúc đẩy sự phát triển kinh tế – xã hội tại Kiên Giang, Đồng bằng sông Cửu Long và trên toàn quốc.
Tầm nhìn
Phấn đấu đến năm 2030, Đại học Kiên Giang trở thành một trường đại học đa ngành, đa lĩnh vực, nổi bật với môi trường học tập chuyên nghiệp, sáng tạo, thân thiện và được trang bị cơ sở vật chất hiện đại. Nhà trường cam kết xây dựng uy tín trong nghiên cứu khoa học và chuyển giao công nghệ theo định hướng ứng dụng, góp phần thúc đẩy sự phát triển của nền giáo dục quốc gia.
Triết lý giáo dục
Triết lý giáo dục của trường là “Tạo môi trường học tập chất lượng vì sự phát triển cộng đồng” Giáo dục không chỉ là quá trình trang bị kiến thức mà còn là phương tiện giúp cá nhân phát triển toàn diện, đóng góp tích cực cho cộng đồng và xã hội.
Cơ sở vật chất hiện đại

Trường Đại học Kiên Giang tọa lạc tại địa chỉ 320A, Quốc lộ 61, thị trấn Minh Lương, Châu Thành, Kiên Giang, với diện tích lên đến 54 ha. Trường có ba cơ sở thực nghiệm rộng hơn 30 ha tại An Biên và 5 ha tại Phú Quốc, phục vụ cho các hoạt động đào tạo và nghiên cứu chuyên sâu. Hệ thống giảng đường bao gồm 300 phòng học với tổng diện tích 54.000 m², đủ điều kiện phục vụ hơn 10.000 sinh viên mỗi ca học.
Nhà trường được trang bị khoảng 400 máy tính, hầu hết đã kết nối mạng nội bộ và internet để phục vụ nhu cầu học tập và quản lý. Mạng wifi được phủ kín khắp khu vực giảng đường, thư viện, và các khu làm việc của cán bộ.
Thư viện hiện đại
.jpg)
Thư viện của trường sở hữu hơn 1.676 đầu sách, 105.907 tài liệu số và 280 luận văn, luận án. Trường còn liên kết với Thư viện số của Trường Đại học Nha Trang, cung cấp thêm hàng trăm nghìn tài liệu chuyên ngành, phục vụ nhu cầu tra cứu và nghiên cứu của sinh viên.
Trung tâm thực hành – thí nghiệm
.jpg)
Trường có 27 phòng thí nghiệm, bao gồm các phòng thực hành cơ bản và chuyên sâu như: phòng thí nghiệm vi sinh, phòng mô hình thực tập ngành Y, phòng thực hành chế biến thực phẩm, và phòng thí nghiệm sinh học phân tử. Các cơ sở này không chỉ hỗ trợ việc học tập của sinh viên mà còn đáp ứng nhu cầu nghiên cứu của giảng viên và các nhà khoa học.
Ký túc xá và nhà công vụ
Trường có ba tòa nhà ký túc xá với khả năng đáp ứng chỗ ở cho khoảng 1.500 sinh viên, đủ tiện nghi phục vụ nhu cầu học tập và sinh hoạt. Nhà công vụ có quy mô bốn tầng, diện tích 2.504 m², với 36 phòng nghỉ dành cho chuyên gia và giảng viên, giúp thu hút nguồn nhân lực chất lượng cao.
Chính sách chất lượng và cam kết của nhà trường
Với phương châm “Người học là trung tâm”, Trường Đại học Kiên Giang cam kết đảm bảo quyền lợi của sinh viên theo các chính sách của Nhà nước và địa phương. Chương trình đào tạo được thiết kế, cập nhật thường xuyên để đáp ứng yêu cầu của thị trường lao động.
Trường không ngừng nâng cao chất lượng giảng dạy thông qua việc cải tiến phương pháp, đẩy mạnh nghiên cứu khoa học và chuyển giao công nghệ. Nhà trường cũng chủ động mở rộng quan hệ hợp tác với các doanh nghiệp, tổ chức giáo dục trong và ngoài nước nhằm tạo điều kiện cho sinh viên hội nhập quốc tế và tìm kiếm cơ hội việc làm.
Định hướng phát triển và chiến lược dài hạn
Trong giai đoạn tới, Trường Đại học Kiên Giang định hướng phát triển thành trường đại học đa ngành, đẩy mạnh các lĩnh vực khoa học công nghệ, nông nghiệp, kinh tế và y tế. Nhà trường cũng chú trọng đến chuyển đổi số trong quản lý và giảng dạy, nhằm đáp ứng yêu cầu của cuộc cách mạng công nghiệp 4.0.
Ngoài ra, trường xây dựng tòa nhà điều hành 11 tầng cùng với các công trình thể thao và văn hóa nhằm phục vụ nhu cầu học tập và giải trí của sinh viên.
Sự kiện nổi bật
Kỷ niệm 10 năm thành lập Trường Đại học Kiên Giang

Ngày 21-5, Trường Đại học Kiên Giang tổ chức lễ mít tinh kỷ niệm 10 năm thành lập trường (21/5/2014 - 21/5/2024). Các đồng chí Nguyễn Văn Phúc - Thứ trưởng Bộ Giáo dục và Đào tạo; Mai Văn Huỳnh - Phó Bí thư Thường trực Tỉnh ủy, Chủ tịch Hội đồng nhân dân tỉnh cùng các đồng chí lãnh đạo các vụ của Bộ Giáo dục và Đào tạo, lãnh đạo Công đoàn Giáo dục Việt Nam; các đồng chí lãnh đạo tỉnh, sở, ngành tỉnh; lãnh đạo các huyện, thành phố, nguyên lãnh đạo tỉnh, Trường Đại học Kiên Giang; đại diện lãnh đạo các trường đại học, cao đẳng, trung cấp, trung học phổ thông trong và ngoài tỉnh đến dự.
Nhấn xem thêm ở link bên dưới...
Sinh viên Trường Đại học Kiên Giang dự Kỳ thi Olympic Toán học lần thứ 30
.png)
Từ ngày 7/4 đến ngày 15/4/2023, đại diện sinh viên ngành Sư phạm Toán học - Trường Đại học Kiên Giang đã tham gia Kỳ thi Olympic Toán học sinh viên và học sinh lần thứ 30. Kỳ thi lần này được tổ chức tại Trường Đại học Duy Tân – Đà Nẵng.
Nhấn xem thêm ở link bên dưới...
Kênh truyền thông
Website Trường Đại học Kiên Giang

Ấn vào link bên dưới để truy cập vào Website Trường Đại học Kiên Giang...
Kênh Facebook Trường Đại học Kiên Giang

Ấn vào link bên dưới để truy cập vào kênh Facebook Trường Đại học Kiên Giang...
Kênh Tiktok Trường Đại học Kiên Giang

Ấn vào link bên dưới để truy cập vào kênh Tiktok Trường Đại học Kiên Giang...

















TUYỂN DỤNG MỚI
SẢN PHẨM
THÔNG TIN