Công ty Cổ phần Toàn Hải Vân (TTC Phú Quốc) là thành viên của Tập đoàn TTC, được thành lập ngày 16 tháng 4 năm 2009, là chủ đầu tư dự án khu phức hợp Vĩnh Đầm với mô hình khu du lịch hỗn hợp, cụm công nghiệp và cảng biển tổng hợp.
Bên cạnh đó, Toàn Hải Vân cũng tập chung xây dựng và phát triển dịch vụ hậu cần kho bãi để đáp ứng nhu cầu lưu trữ hàng hóa tổng hợp với quy mô lớn và được đầu tư trang thiết bị hiện đại nhằm đáp ứng nhu cầu vận chuyển hàng hóa. Ngoài ra, Toàn Hải Vân còn kinh doanh đất nền thuộc khu cảng với chính sách cho thuê,bán với giá linh hoạt cùng với chính sách ưu đãi, hỗ trợ tối đa cho khách hàng, đối tác trong các hoạt động kinh doanh tại công ty.
Thông tin về chúng tôi

Công ty Cổ phần Toàn Hải Vân (TTC Phú Quốc) là thành viên của Tập đoàn TTC, được thành lập ngày 16 tháng 4 năm 2009, là chủ đầu tư dự án khu phức hợp Vịnh Đầm với mô hình khu du lịch hỗn hợp, cụm công nghiệp và cảng biển tổng hợp. Cảng Vịnh Đầm là một phân khu đầu tư của Toàn Hải Vân, được phát triển đồng bộ về hạ tầng giao thông, có vị trí giao thông thuận lợi – mặt đường tỉnh lộ 46 – trục đường chính xuyên đảo. Cảng có khả năng tiếp nhận tàu 1.500 – 3.000 DWT, bao gồm 18 bắn nhằm đáp ứng mọi nhu cầu vận chuyển hàng hóa trên biển cũng như trên bộ của các phương tiện hoạt động tại Cảng.
Bên cạnh đó, Toàn Hải Vân cũng tập trung xây dựng và phát triển dịch vụ hậu cần kho bãi để đáp ứng nhu cầu lưu trữ hàng hóa tổng hợp với quy mô lớn và được đầu tư trang thiết bị hiện đại nhằm đáp ứng nhu cầu vận chuyển hàng hóa. Đồng thời, Toàn Hải Vân còn kinh doanh đất nền thuộc khu cảng với chính sách cho thuê, bản với giả linh hoạt cùng với chính sách ưu đãi, hỗ trợ tối đa cho khách hàng, đối tác trong các hoạt động kinh doanh tại công ty.
Ngoài ra TTC Phú Quốc còn là Chủ đầu tư của dự án BĐS nghỉ dưỡng Khu phức hợp Selavia với thiết kế đảo sen độc đáo mang tính biểu tượng đẳng cấp Quốc tế đầu tiên tại Việt Nam.
Với trang thiết bị phương tiện hiện đại, cùng với đội ngũ quản lý đầy năng động, sáng tạo, chuyên nghiệp, Toàn Hải Vân luôn mang đến những sản phẩm có chất lượng cao, giá thành hợp lý và thái độ phục vụ cầu thị nhằm đáp ứng yêu cầu và nhu cầu khác nhau của khách hàng.
Với phương châm "Hợp tác để cùng thành công và phát triển” Toàn Hải Vân đã luôn nỗ lực cả về nhân lực, vật lực, xây dựng uy tín thương hiệu, niềm tin với khách hàng với những sản phẩm chúng tôi cung cấp. Sự tin tưởng và ủng hộ của khách hàng trong suốt thời gian qua là nguồn động viên to lớn trên bước đường phát triển của Công ty.
Thông điệp Chủ tịch HĐQT
Quý Cổ đông, Quý Đối tác chiến lược và Quý Khách hàng thân mến!
Lời đầu tiên, thay mặt toàn thể CBNV Công ty Cổ phần Toàn Hải Vân, tôi gởi lời kính chúc sức khỏe và hạnh phúc đến Quý vị và gia đình. Chúng tôi chân thành cảm ơn sự tin yêu, đồng hành của Quý vị cùng Công ty chúng tôi trong suốt thời gian qua và Chúng tôi mong tiếp tục nhận được sự ủng hộ, đồng hành và hỗ trợ nhiều hơn nữa của Quý Cổ đông, Quý đối tác và Quý khách hàng trong thời gian tới.
Sau chặng đường một thập niên hình thành và phát triển, Công ty Cổ phần Toàn Hải Vân – thành viên của Tập đoàn TTC đã từng bước khẳng định vị thế và tầm vóc của mình tại Phú Quốc nói riêng và Việt Nam nói chung. Năm 2019, nhằm mục tiêu nâng cao tiềm lực và quy mô của công ty lên một tầm cao mới, Công ty Cổ phần Toàn Hải Vân với hình ảnh Logo và nhận dạng thương hiệu mới “TTC Phú Quốc", Chúng tôi tiếp tục kế thừa tất cả những tinh hoa, giá trị thương hiệu của Tập đoàn TTC.
Theo kế hoạch phát triển giai đoạn 2015 – 2020 và định hướng chiến lược giai đoạn 2020 - 2025, TTC Phú Quốc sẽ tiếp tục tăng trưởng ổn định, phát triển bền vững các hoạt động kinh doanh chính. Qua đó, Công ty sẽ tận dụng cơ hội mở rộng hợp tác đầu tư, ưu tiên khai thác những thế mạnh và năng lực cắt lại có sẵn.
Kính thưa Quý vị,
Trước những chuyển biến tích cực của nền kinh tế Việt Nam, nhiều cơ hội sẽ mở ra nhưng đồng thời cũng sẽ có rất nhiều khó khăn, thử thách. Vì vậy, để tiếp tục phát triển và khẳng định vị trí của mình trên thị trường BĐS Việt Nam, TTC Phú Quốc không ngừng thay đổi, nâng cao năng lực quản lý, áp dụng công nghệ trong kinh doanh, đẩy mạnh xúc tiến mời gọi đầu tư dự án cũng như cải thiện môi trường làm việc, giữ vững quan điểm điều hành xuyên suốt "Quản trị tập trung – Điều hành phân cấp – Kiểm soát độc lập" để tiếp tục tự hoàn thiện và hưởng đến mục tiêu phát triển bền vững, tối đa hóa hiệu quả hoạt động. Tôi tin rằng với nền tảng vững vàng, đội ngũ nhân lực kinh nghiệm, tinh thần vượt khó và trên tất cả là sự Tận Tâm để vươn tầm, TTC Phú Quốc cam kết luôn luôn đồng hành với từng khách hàng để cùng vượt qua mọi thử thách, hoàn thành sứ mệnh nỗ lực hoàn thành thật trọn vẹn sứ mệnh chung của Tập đoàn TTC trong việc tạo ra giá trị gia tăng cho tất cả các thành phần tham gia vào chuỗi giá trị của Tập đoàn, mang lại những đóng góp thiết thực cho cộng đồng xã hội và khẳng định thương hiệu Việt trong quá trình hội nhập.
Với vai trò là Chủ tịch HĐQT Công ty, tôi cảm ơn sự tin tưởng của các cổ đông, sự tin cậy của các cổ đông sáng lập, sự hợp tác rất hiệu quả của từng thành viên Hội đồng quản trị, Ban Cố vấn, Ban Kiểm soát, Ban Điều hành và toàn thể cán bộ nhân viên Công ty. Qua đây, tôi rất mong tiếp tục nhận được sự tin tưởng, hợp tác và đồng hành của Quý cổ đông, Quý đối tác chiến lược, Quý khách hàng và toàn thể CBNV Công ty. Tôi luôn kỳ vọng và tin tưởng vào đội ngũ Ban Lãnh đạo cùng toàn thể cán bộ nhân viên Công ty và cam kết đồng hành và hỗ trợ để TTC Phú Quốc nỗ lực quyết tâm và thực thi hoàn thành xuất sắc nhiệm vụ, mục tiêu chiến lược giai đoạn 2015 – 2020, phát triển vượt bậc xứng tầm với uy tín, thương hiệu và đem đến nhiều giá trị tốt đẹp nhất cho Quý vị Cổ đông, các đối tác chiến lược, Quý khách hàng và những người bạn đồng hành cùng Chúng tôi.
Trân trọng.
HĐQT TTC Phú Quốc
Chủ tịch Huỳnh Bích Ngọc
Tầm nhìn - sứ mệnh

Sứ mệnh
- Khách hàng: Đem lại sự hài lòng trong công tác phục vụ.
- Nhân viên: Mang lại giá trị, sự thịnh vượng cho nhân viên, đội ngũ lao động.
- Cổ đông: Tối đa hoá giá trị gia tăng của Cổ đông.
- Xã hội: Đóng góp vào sự phát triển chung của xã hội, cộng đồng nhân sinh trong khu vực.
Tầm nhìn
Là Chủ Đầu tư của một trong những Dự án trọng điểm tại Phú Quốc, hướng đến vị trí trở thành một trong những Thương hiệu hàng đầu tại khu vực với năng lực cung cấp các dịch vụ về Cảng biển, Kho bãi công nghiệp, Bắt động sản Du lịch nghỉ dưỡng.
Giá trị cốt lõi
- Cam Kết
- Cầu Thị
- Chủ Động
- Chính Trực
- Kỷ Luật
- Hiệu Quả
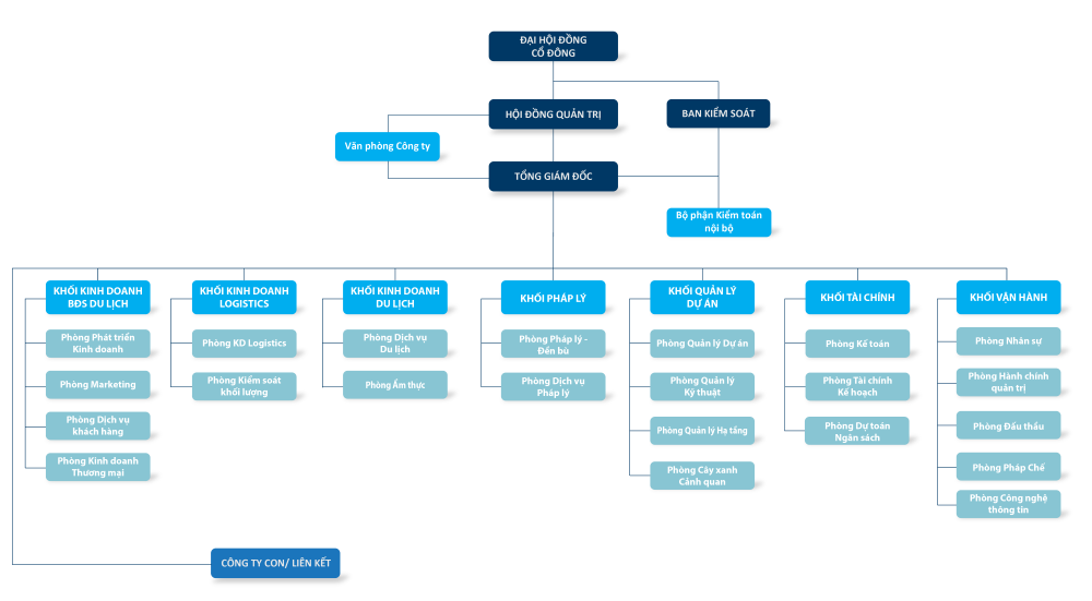
Cơ cấu tổ chức

Chặng đường phát triển
Năm 2009
Ngày 16/04/2009, Công ty cổ phần Toàn Hải Vân được thành lập. Công ty phát triển Dự án Khu phức hợp Vịnh Đầm. Đây là Dự án có quy mô hàng đầu tại Phú Quốc.
Năm 2011
Là giai đoạn tập trung cho công tác chuẩn bị đầu tư. Giai đoạn này, Công ty hoàn thành thủ tục pháp lý về bồi thường giải phóng mặt bằng giai đoạn 1, xây dựng Cảng tạm và bắt đầu triển khai hoạt động kinh doanh với các dịch vụ bốc dỡ, cho thuê bãi tập kết hàng hóa.
Năm 2014
Ngày 28/7/2014, Toàn Hải Vân chính thức gia nhập Tập đoàn TTC. Sự kiện này đánh dấu bước ngoặc về sự phát triển của Công ty trong việc tiếp cận và được hỗ trợ các nguồn lực thông qua việc cấu trúc hệ thống quản lý, nhân lực và tài chính theo Tập đoàn. Công ty nâng vốn điều lệ lên 100 tỷ đồng
Năm 2016
Ngày 5/2/2016, Công ty nâng vốn điều lệ lên 200 tỷ đồng và đánh dấu sự chuyển bước trong cơ cấu cổ đông Công ty thông qua việc nhà đầu tư nước ngoài đầu tư 20% vốn điều lệ Công ty, tạo sự đa dạng nguồn tài chính nước ngoài.
Năm 2017
Ngày 10/8/2017, Toàn Hải Vân gia nhập Tổng Công ty ngành Bất động sản. Là bước tiến mới nữa trên con đường phát triển của Công ty trong việc tiếp nhận nguồn lực từ hệ thống quản lý, nhân lực từ ngành Bất động sản TTC LAND.
Ngày 1/12/2017, Công ty nâng vốn điều lệ lên 500 tỷ đồng.
Năm 2018
Ngày 27/3/2018, Toàn Hải Vân ký kết Hợp đồng Tư vấn thiết kế Đê chắn sóng đảo nhân tạo Hoa Sen với Tập đoàn tư vấn kỹ thuật hàng đầu thế giới, Royal HaskoningDHV – Hà Lan.
Ngày 25/6/2018, đánh dấu bước ngoặt mới, Công ty tham gia vào nhóm có vốn điều lệ 1.000 tỷ đồng. Đánh dấu sự tăng trưởng và phát triển mạnh về quy mô và tiềm lực của Dự án trên thị trường cũng như trong khu vực.
Năm 2019
Ngày 11/4/2019, Toàn Hải Vân ký biên bản hợp tác và triển khai về việc xây dựng nhà máy xử lý chất thải nhựa tuần hoàn trên đảo Phú Quốc với Công ty Upp! UpCycling Plastic (Hà Lan).
Ngày 26/8/2019, Toàn Hải Vân chính thức sử dụng thương hiệu “TTC Phú Quốc” là tên đại diện trên tất cả sản phẩm/ dịch vụ và hoạt động kinh doanh của Công ty. Sự kiện này cũng đánh dấu sự gia nhập về Tập đoàn TTC của Công ty, mở ra cơ hội tiếp cận các nguồn lực thông qua việc cấu trúc hệ thống quản lý, nhân lực và tài chính theo Tập đoàn TTC.
Năm 2021
Ngày 10/04/2021, TTC Phú Quốc công bố Dự án Khu phức hợp nghỉ dưỡng SELAVIA - SEN VÀNG NƠI ĐẢO NGỌC. Selavia sở hữu tổ hợp "Giải trí - Nghỉ dưỡng - Mua sắm mang phong cách biển Tropical" gồm các khách sạn, resort, nhà phố thương mại, biệt thự, trung tâm giải trí với số vốn đầu tư lên đến
hơn 30.000 tỷ đồng.
Ngày 10/05/2021, khởi công xây dựng Khu Shophouse Selashine - Đại lộ ánh sáng đa tiện ích, phục vụ vui chơi, giải trí, nghỉ dưỡng, ẩm thực và dịch vụ 24/7.
Ngày 31/12/2021, khởi công xây dựng khu Nhà hàng, khách sạn, cụm tiện ích dịch vụ 4 sao phục vụ nhu cầu nghỉ dưỡng của du khách trong và ngoài nước đến đây để thưởng lãm và mua sắm.
Năm 2022
Ngày 24/05/2022, TTC Phú Quốc tổ chức Lễ ra quân và Ký kết hợp tác chiến lược Phố thương mại Selashine. Khởi đầu cho hành trình "Tăng tốc Selavia - Vươn xa tỏa nắng".
Ngày 12/06/2022, Chính thức công bố phố thương mại Selashine.
Ngày 12/12/2022, Công ty nâng vốn điều lệ lên 2.000 tỷ đồng.
Năm 2023
Ngày 02/09/2023, khai trường hàng biển SelaMoon phục vụ điểm tâm sáng, gọi món, cơm đoàn, đặt tiệc,... Mở cửa tự do đón khách đến tham quan bãi biển Sela và trải nghiệm các hoạt động thể thao biển.
Lĩnh vực kinh doanh

Bất động sản công nghiệp
Trang thiết bị chủ lực

Cảng Vịnh Đầm được quy hoạch, định hướng là cửa ngõ giao thương đường thủy giữa đất liền và Phú Quốc. Vì vậy Cảng Vịnh Đầm được đầu tư trang thiết bị đồng bộ và hiện đại
Cần cẩu Bucyrus Eria trọng tải 90 tấn, Cần trục cố định Macgregor trọng tải 40 tấn, cẩu thùng Daewoo, xe nâng Mitsubishi... và nhiều trang thiết bị khác phục vụ nhu cầu giải phóng hàng nhanh, cường độ bốc hàng cao.
* Năng lực bốc dỡ: 5.000 tấn/ngày.
* Sản phẩm bốc dỡ chủ lực: vật liệu xây dựng, vật tư xây dựng, container
Cảng biển

Dịch vụ cảng
- Dịch vụ cho thuê bến neo đậu tàu.
- Dịch vụ vận chuyển, lưu trữ, hàng hóa tổng hợp tại Kho, Bãi.
- Dịch bụ cho thuê lưu kho hàng hóa tại cảng.
- Dịch vụ kinh doanh kho bãi Containner.
Kho bãi
Tổng quan kho bãi

Với diện tích là 10.000 m→ (kho kín) và hơn 300.000m2 bãi. Công ty Toàn Hải Vân có khả năng đáp ứng nhu cầu thuê kho, bãi của khách hàng để làm cơ sở kinh doanh, sản xuất và lưu trữ hàng hóa. Cùng trang thiết bị hiện đại xe cầu thùng, xe nâng... đáp ứng nhu cầu bốc dỡ, vận chuyển của của Quý Khách.
TẠI SAO PHẢI CHỌN DỊCH VỤ KHO BÃI CỦA CÔNG TY CP TOÀN HẢI VĂN?
Với kinh nghiệm trong lĩnh vực cung cấp dịch vụ kho bãi, Công ty CP Toàn Hải Vân với đội ngũ nhân sự giàu kinh nghiệm, trách nhiệm, áp dụng quy trình quản lý chuyên nghiệp, luôn có chính sách ưu đãi, hậu mãi và hỗ trợ tối đa cho khách hàng, đối tác trong các hoạt động kinh doanh Kho bãi.
Với hệ thống kho bãi được quy hoạch rõ ràng, được đầu tư trang thiết bị hiện đại, hệ thống điện 3 pha, hệ thống PCCC hiện đại. Cam kết cung cấp các dịch vụ tốt nhất cho tất cả các loại hàng hóa trong chuỗi kinh doanh của Khách hàng.
Cơ sở hạ tầng giao thông nội bộ được phát triển đồng bộ, có vị trí giao thông thuận lợi – mặt đường tỉnh lộ 46 – trục đường chính xuyên đảo giúp tiết kiệm chi phí và thuận lợi cho công việc vận chuyển hàng hoá của Khách hàng đến đối tác.
Hàng hóa được bảo đảm an toàn, hệ thống camera, thiết bị phòng cháy chữa chảy đáp ứng các tiêu chuẩn kỹ thuật nghiêm ngặt, lực lượng bảo vệ chuyên nghiệp, chương trinh kiểm kê hàng hoá định kỳ nên Khách hàng có thể hoàn toàn yên tâm khi gửi hàng tại kho hàng của Công ty chúng tôi.
Kết nối giao thông đường bộ:
Thị trấn Dương Đông: 23,5km
Thị trấn An Thái, Cảng quốc tế An Thới: 6,6km
Sân bay quốc tế Phú Quốc: 11,4km
Dịch vụ kho bãi
- Cho thuê kho, bãi.
- Quản lý xuất nhập hàng hóa.
- Dịch vụ bốc dỡ, vận chuyển hàng hóa.
- Dịch vụ khai báo hải quan.
- Cung cấp dịch vụ trọn gói về lưu kho, quản lý, giao nhận hàng hóa chuyên nghiệp.
Quy trình hợp tác về dịch vụ kho bãi
- Phòng kinh doanh Logistics khảo sát hàng hóa, lên kế hoạch chi tiết, báo giá đến khách hàng.
- Ký hợp đồng dịch vụ kho bãi.
- Thực hiện hợp đồng.
- Nghiệm thu...
(Khách hàng liên hệ phòng kinh doanh Logistics của công ty)
Một số sự kiện của chúng tôi
Phú Quốc chính thức lên thành phố kể từ ngày 01/01/2021
PHÚ QUỐC chính thức lên thành phố kể từ ngày 01/01/2021
Tại Nghị quyết 1109/NQ-UBTVQH14 ban hành ngày 09/12/2020, Ủy ban Thường vụ Quốc hội đã quyết định việc thành lập thành phố Phú Quốc và các phường thuộc thành phố Phú Quốc, tỉnh Kiên Giang.
Nghị quyết 1109 có hiệu lực thi hành từ ngày 01/01/2021.
Chi tiết xem thêm ảnh phía dưới.
Trích dẫn: Trang thông tin ttcphuquoc.vn
Xem thêm chi tiết tại link đính kèm bên dưới....
Tập đoàn TTC cảnh báo lừa đảo
.jpg)
Kính gửi: Quý Khách hàng,
Hiện nay, có một số khách hàng đã bị đối tượng xấu lừa đảo, tình hình diễn ra với mức độ nghiêm trọng. Đây là hành vi lừa đảo rất tinh vi và nguy hiểm. Tội phạm sử dụng thông tin của Tập đoàn TTC để mạo danh và chiếm đoạt tài sản!
!!
CÁCH THỨC LỪA ĐẢO
- Tội phạm sử dụng các thông tin từ Tập đoàn TTC: Logo, hình ảnh Công ty, địa chỉ, website để tự thiết kế name card, tạo uy tín cho nạn nhân
- Tổ chức các hoạt động: lì xì, chơi game nhận thưởng, từ đó hướng dẫn người chơi chuyển tiền để nhận lại giải thưởng. Tập đoàn TTC khẳng định: Các đối tượng nêu trên không có liên quan đến TTC, TTC cũng không có bất cứ hoạt động nào về việc lì xì, chơi game, kêu gọi tham gia nhận thường! Thông tin chính thống sẽ luôn luôn được đăng tải trên các kênh của TTC. Quý Khách hàng cần hỗ trợ có thể liên hệ:
- Điện thoại: 028 3997 7727
- Email: [email protected]
- Fanpage: https://www.facebook.com/ttcgroup1979
Trích dẫn: Trang thông tin ttcphuquoc.vn
Xem thêm chi tiết tại link đính kèm bên dưới....
Talkshow "Chia sẻ kinh nghiệm quản trị và điều hành doanh nghiệp - quản trị thương hiệu"
.jpg)
Một doanh nhân được đông đảo giới đầu tư và thị trường tài chính biết đến về nhãn quan kinh doanh thiên phú và luôn mạnh dạn tiên phong.
Một “người anh cả” với nhiều trải nghiệm thương trường về khẳng định thương hiệu sản phẩm, thương hiệu doanh nghiệp, thương hiệu Quốc gia.
Những “công thức” rất riêng về quản trị - điều hành doanh nghiệp, quản trị thương hiệu.
Trích dẫn: Trang thông tin ttcphuquoc.vn
Xem thêm chi tiết tại link đính kèm bên dưới....
Đối tác
Trích dẫn: Trang thông tin ttcphuquoc.vn
Xem thêm chi tiết tại link đính kèm bên dưới....
Cung ứng

Tư vấn - thiết kế - thi công - xây dựng

Tài chính

Kênh mạng xã hội

Để các bạn có thể tiện lợi và dễ dàng trong việc tiếp cận gần hơn với chúng tôi, Công ty Cổ phần Toàn Hải Vân đã có mặt trên kênh truyền thông:

















TUYỂN DỤNG MỚI
SẢN PHẨM
THÔNG TIN