
Hiện tại Bệnh viện Đa khoa Bạc Liêu là Bệnh viện Đa khoa hạng II, đơn vị sự nghiệp công lập tự đảm bảo chi thường xuyên (đơn vị nhóm 2) trực thuộc Sở Y tế Bạc Liêu. Với đội ngũ Y, Bác sĩ chuyên môn cao, dày dạn kinh nghiệm, Bệnh viện có đủ các chuyên khoa, trang bị đầy đủ trang thiết bị y tế nhằm nâng cao chất lượng chẩn đoán, điều trị và chăm sóc bệnh nhân, đáp ứng nhu cầu khám chữa bệnh ngày càng cao của nhân dân.
Giới thiệu chung
Bệnh viện Bạc Liêu được hình thành vào đầu năm 1907 khi bác sĩ De Cotte, sau đó là bác sĩ Lửu được cử đến làm việc tại Bạc Liêu, năm 1909 bệnh viện được khởi công xây dựng và hoàn thành năm 1910, qua 03 năm hình thành và hơn 100 năm phát triển Bệnh viện đã có những bước biến đổi thăng trầm theo chiều dài lịch sử của đất nước.
Giai đoạn từ năm 1907 - 1945:
- Năm 1907 Bác sĩ người Pháp Decotte đến và làm việc tại tỉnh Bạc Liêu.
- Năm 1909 dưới sự tài trợ của một số nhà hảo tâm Bệnh viện được khởi công xây dựng và hoàn thành vào năm 1910, lúc này Bệnh viện bao gồm: Văn phòng Giám đốc, kho thuốc, hai trại bệnh nam/nữ và khu ngoại chẩn được xây cất bằng lá.
- Sau đó lần lượt được xây cất tiếp, đến năm 1945 Bệnh viện đã có 8 trại bệnh một trại bảo sanh, nhà bếp, nhà cho nữ tu sĩ và một nhà y sĩ.
- Bà Trần Khắc Nhượng là một địa chủ đã hiến đất để xây dựng trại Tai Mũi Họng, một trại can phạm và bài trừ hoa liễu.
Giai đoạn từ năm 1945 - 1975:
- Năm 1945 do biến cố lịch sử Bệnh viện bị tàn phá nhiều, đến tháng 6/1946 bệnh viện mới được mở cửa trở lại và được tu sửa dần.
- Năm 1957 tỉnh Bạc Liêu được ghép vào tỉnh Ba Xuyên và trở thành một quận của tỉnh Ba Xuyên; Bệnh viện trở thành bệnh viện quận.
- Tháng 11/1962 bệnh viện dân y có thêm hai trại bệnh của quân y.
- Năm 1963 cơ quan USAID viện trợ xây dựng cho bệnh viện một phòng giải phẫu, trại hậu phẫu, phòng x- quang, chuyên ngành phẫu thuật của bệnh viện Bạc Liêu được ra đời từ đó.
- Tháng 10/1964 tỉnh Bạc Liêu được tái lập, Bệnh viện trở thành Bệnh viện của tỉnh Bạc Liêu, tuy nhiên sau 7 năm (1957 - 1964) do là Bệnh viện của một quận nên không được tu sửa cơ sở xuống cấp nghiêm trọng, đường xá lầy lội, không đủ đáp ứng nhu cầu của người bệnh.
- Ngày 15/09/1967 quỹ bảo trợ bệnh viện được thành lập dưới sự bảo trợ của chính quyền lúc đó, bệnh viện được tu sửa và xây mới: Hệ thống đường bằng bê tông cốt thép, khu văn phòng, khu ngoại chẩn, phòng kế hoạch gia đình, nhà bảo trợ mẫu nhi, trung tâm tiếp liệu, phòng hồi sinh, phòng sanh, nhà nhân viên, câu lạc bộ …
- Kể từ 15/12/1969 Bệnh viện dân y được ghép vào Bệnh viện tiểu khu và trở thành Bệnh viện quân dân y.
- Đầu năm 1970 theo chương trình phối hợp Quân - dân y bộ quốc phòng (chế độ cũ) đã cho xây cất thêm hai trại bệnh có lầu với 208 giường bệnh, công việc xây cất hoàn thành vào cuối năm 1970. Từ đó đến 30/04/1975 bệnh viện không có xây cất gì thêm.
Tên bệnh viện “PHAN ĐÌNH PHÙNG” được Bộ y tế đặt tên vào ngày 08/05/1970 tại tờ trình số: 8225 - BYT/HTĐH/2E xin xếp bệnh viện hạng nhất và được chính thức công nhận vào ngày 11/08/1970.
Giai đoạn 30/4/1975 đến 01/01/1997:
- Sau 30/4/1975, ngày 26/3/1976 hai tỉnh Bạc Liêu và Cà Mau hợp nhất thành tỉnh Minh Hải, Thị xã Bạc Liêu thành Thị xã Minh Hải, Bệnh viện Bạc Liêu thành Bệnh viện tỉnh Minh Hải.
- Đầu năm 1985 Trung tâm tỉnh lỵ dời về Cà Mau, Bệnh viện Bạc Liêu lại trở thành Bệnh viện khu vực (Bệnh viện Minh Hải 2). Cùng với những khó khăn chung về kinh tế của tỉnh thời điểm đó nên Bệnh viện cũng không được đầu tư gì thêm, các trại bệnh đã xuống cấp nghiêm trọng, đường xá hư hỏng, cống rãnh lộ thiên, nguồn lực thiếu, đến thời điểm 01/01/1997 đội ngũ cán bộ có trình độ đại học 74 người, sau đại học chưa tới 10 người, Điều dưỡng trên 50% có trình độ sơ học, phương tiện cấp cứu chỉ có oxy và máy hút đàm.
Giai đoạn từ sau ngày 01/01/1997 đến hiện nay.
- Năm 1997 tỉnh Bạc Liêu được tái lập, Bệnh viện Bạc Liêu trở thành Bệnh viện Đa khoa tỉnh Bạc Liêu, luôn nhận được sự đặc biệt quan tâm của Tỉnh Ủy, UBND tỉnh, nhất là thời gian gần đây.
- Mặc dù sau chia tách tỉnh, kinh tế còn nhiều khó khăn, công việc sắp xếp các ban ngành chưa ổn định nhưng UBND tỉnh đã quyết định đầu tư cho Bệnh viện Bạc Liêu hai dự án quan trọng:
- Dự án xây dựng Bệnh viện Đa khoa tỉnh Bạc Liêu với quy mô 500 giường, tổng số vốn đầu tư 60 tỷ, đã tạo cho bộ mặt của Bệnh viện tỉnh khang trang hơn trước.
- Dự án đầu tư mua sắm trang thiết bị y tế với tổng mức đầu tư 84 tỷ đồng để mua sắm trên 100 chủng loại thiết bị, đến nay bệnh viện đã mua sắm được nhiều trang thiết bị hiện đại đưa vào phục vụ BN: Máy CT Scanner 16 lát, siêu âm 4 chiều, hệ thống các thiết bị nội soi, phẫu thuật nội soi, điện não đồ, thận nhân tạo, máy phaco, siêu âm AB, kính hiển vi phẫu thuật, máy giúp thở, một hệ thống máy xét nghiệm với hơn 10 chủng loại thiết bị hiện đại thực hiện đầy đủ các xét nghiệm từ cơ bản đến chuyên sâu phục vụ cho chẩn đoán và điều trị...
Tuy nhiên do những điều kiện khách quan cũng như chủ quan tạo ra những khó khăn khiến cho cả hai dự án không thể triển khai trọn vẹn, nên bệnh viện vẫn còn một số khó khăn về cơ sở vật chất phục vụ.
- Hiện nay Bệnh viện đã tự giải quyết được cơ bản các loại bệnh, có đủ các chuyên khoa, giải quyết được cơ bản hầu hết các loại bệnh được phân tuyến kỹ thuật cho tuyến tỉnh, đặc biệt là triển khai được một số kỹ thuật cao như: Đặt máy tạo nhịp tạm thời, máy tạo nhịp vĩnh viễn trong điều trị nhịp chậm, phẫu thuật thay khớp háng bán phần, thay toàn bộ khớp háng, phẫu thuật thay toàn bộ khớp gối, phẫu thuật nội soi chỉnh hình khớp gối, khớp vai, phẫu thuật kết hợp xương trên màn hình tăng sáng, phẫu thuật cấp cứu lồng ngực; Lọc máu liên tục; Thay huyết tương sử dụng Albumin; Nội soi mật tụy ngược dòng để chẩn đoán và điều trị bệnh lý mật, tụy, nội soi khí phế quản ống mềm; Chụp CT Scanner mạch vành, mạch não, mạch tạng, mạch chi; chụp Cộng hưởng từ; Điều trị đột quỵ tim, não bằng thuốc tiêu sợi huyết.
- Nhìn lại chặng đường hơn 100 năm vừa phục vụ vừa xây dựng và phát triển với biết bao biến chuyển thăng trầm theo lịch sử, Bệnh viện thường xuyên phải đối mặt với tình trạng thiếu cả ba nguồn lực (Vật lực - Tài lực - nhân lực) nhưng đội ngũ cán bộ y tế phục vụ của Bệnh viện đã cố gắng vượt qua nhờ đó đến hôm nay Bệnh viện Đa khoa Bạc Liêu đã có một bước trưởng thành vượt bậc về mọi mặt, đáp ứng ngày càng đầy đủ hơn nhiệm vụ của một Bệnh viện Đa khoa tuyến tỉnh với chất lượng phục vụ ngày càng cao, cả về chất lượng chuyên môn lẫn y đức phục vụ, hoàn thành xuất sắc nhiệm vụ của Bệnh Viện hàng năm, bệnh viện 13 năm liền được xếp loại Bệnh viện xuất sắc theo thang điểm của Bộ y tế, trong đó có 09 năm đạt xuất sắc toàn diện, Chủ tịch nước tặng thưởng Huân chương lao động hạng ba (1999), Huân chương lao động hạng nhì (2004) và Huân chương lao động hạng nhất (2010), đội ngũ thầy thuốc bệnh viện có 10 người được phong tặng danh hiệu thầy thuốc ưu tú và 01 thầy thuốc nhân dân.

Hình 2‑1: Bệnh viện Đa khoa Bạc Liêu tại Số 06 Nguyễn Huệ, Phường 3, Tp. Bạc Liêu, T. Bạc Liêu
Hiện tại Bệnh viện Đa khoa Bạc Liêu là Bệnh viện Đa khoa hạng II, đơn vị sự nghiệp công lập tự đảm bảo chi thường xuyên (đơn vị nhóm 2) trực thuộc Sở Y tế Bạc Liêu. Với đội ngũ Y, Bác sĩ chuyên môn cao, dày dạn kinh nghiệm, Bệnh viện có đủ các chuyên khoa, trang bị đầy đủ trang thiết bị y tế nhằm nâng cao chất lượng chẩn đoán, điều trị và chăm sóc bệnh nhân, đáp ứng nhu cầu khám chữa bệnh ngày càng cao của nhân dân.
- Số lượng giường bệnh kế hoạch: 1.000
- Số lượng gường thực kê: 1.085
- Số lượng trung bình bệnh nhân đến khám trong ngày: 1.000-1.100
- Trong năm 2023, Bệnh viện đã thực hiện khám chữa bệnh: 337.748; tổng số lượt điều trị nội trú: 55.889
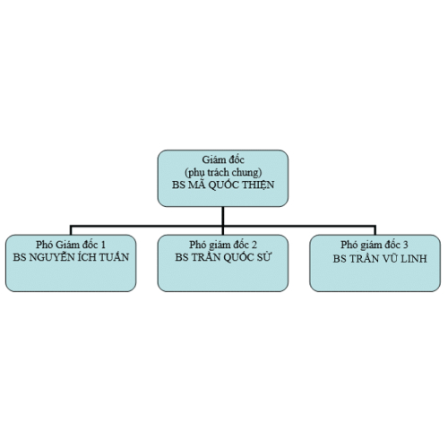
- Cơ cấu tổ chức

Hình 2‑2: Sơ đồ tổ chức bệnh viện

















TUYỂN DỤNG MỚI
SẢN PHẨM
THÔNG TIN