Bệnh viện Hữu nghị Đa khoa Nghệ An là Bệnh viện Đa khoa hạng I, tuyến cuối cùng về khám, chữa bệnh đa khoa trên địa bàn tỉnh Nghệ An đồng thời tuyến cuối khám, chữa bệnh về chuyên ngành Nội khoa, Ngoại khoa và Sản phụ khoa của khu vực Bắc trung bộ. Có chức năng, nhiệm vụ tham mưu cho ngành Y tế xây dựng chiến lược phát triển các chuyên ngành thuộc lĩnh vực khám chữa bệnh trên toàn tỉnh và khu vự.
Giới thiệu về bệnh viện
Đặc điểm, tình hình:

- Tên đơn vị: Bệnh viện Hữu nghị Đa khoa (HNĐK) Nghệ An
- Địa chỉ: Km5, Đại lộ Lê nin, xã Nghi Phú, Thành phố Vinh, tỉnh Nghệ An
- Điện thoại: 0886 234 222
- Website: https://bvnghean.vn
Những đặc điểm chính của đơn vị:
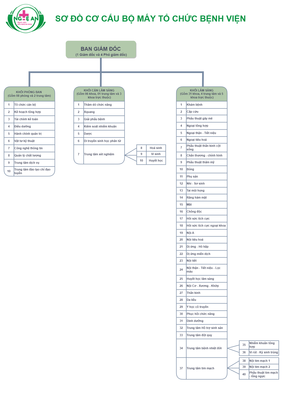
Cơ cấu tổ chức, bộ máy: Tính đến thời điểm hiện tại Bệnh viện có tất cả 60 khoa, phòng, trung tâm bao gồm:
- Ban Giám đốc và 08 phòng chức năng;
- 09 khoa Cận lâm sàng;
- 36 khoa Lâm sàng; (có 03 khoa trực thuộc Trung tâm tim mạch; 02 khoa trực thuộc Trung tâm Bệnh nhiệt đới)
- 07 trung tâm gồm có: Trung tâm tim mạch (gồm 03 khoa Phẫu thuật tim mạch lồng ngực, Nội tim mạch 1 và Nội tim mạch 2), Trung tâm đột quỵ, Trung tâm dịch vụ tổng hợp, Trung tâm Hỗ trợ sinh sản, Trung tâm Bệnh nhiệt đới (gồm 02 khoa Vi rút ký sinh trùng, Nhiễm khuẩn tổng hợp); Trung tâm xét nghiệm; Trung tâm Đào tạo và Chỉ đạo tuyến.
Với quy mô nhân lực hiện có:
Tổng số công chức, viên chức và người lao động hiện có mặt làm việc tại Bệnh viện có đến thời điểm hiện tại là :1688 người.
Viên chức: 1316 người, trong đó:
- Bác sĩ: 455 người, (Phó giáo sư: 01 người; tiến sĩ: 09 người; CK2: 27 người; CK1: 99 người; thạc sĩ: 67 người; bác sĩ nội trú: 19 người; bác sĩ: 233 người).
- Điều dưỡng: 594 người, (sau đại học: 09 người, đại học: 117 người, cao đẳng: 409 người, trung học: 59 người)
- Hộ sinh: 61 người, (đại học: 01 người , cao đẳng: 60 người)
- Dược: 37 người, (CK2: 02 người, CK1: 06 người, thạc sĩ: 02 người; Dược sĩ đại học: 05 người, Dược sỹ cao đẳng: 10 người, Dược sỹ trung học: 12 người).
- Kỹ thuật viên y: 90 người, (sau đại học:08 người , đại học: 31 người ,Cao đẳng: 46 người, trung học: 05 người)
- Các chuyên môn y tế khác: 79 người, (thạc sĩ: 10 người, đại học: 55 người, cao đẳng, trung học :14 người
Hợp đồng lao động: 372 người (79 người hợp đồng nội viện, 04 hợp đồng chuyên gia, 04 cán bộ của Ban Bảo vệ và Chăm sóc sức khỏe, 02 giảng viên trường Đại học Y Vinh tham gia khám chữa bệnh, giảng dạy tại viện và 134 hợp đồng làm việc ở Trung tâm dịch vụ, còn lại 149 người ký hợp đồng kinh tế, chăm sóc cây cảnh, vệ sinh, vệ sĩ tại Bệnh viện).
Sinh viên đi lâm sàng của các Trường đại học, cao đẳng; học viên từ các Bệnh viện khác; giáo viên tại Trường Đại học Y khoa Vinh được cử làm việc tại Bệnh viện.
Hiện nay, Bệnh viện đang cử đi đào tạo 127 cán bộ gồm: 06 Tiến sỹ, 35 BSCKII, 20 BSCKI, 37 thạc ỹ, 06 BS nội trú, 21 định hướng, chuyên sâu.
Quy mô giường bệnh hiện nay của Bệnh viện là 1960 giường. Lưu lượng bệnh nhân khám giao động từ 1300 – 1600 người/ngày; bệnh nhân điều trị nội trú luôn ở mức từ 2300 -2500 người/ngày.
Cơ sở vật vất: Bệnh viện đóng trên diện tích đất rộng lớn, được UBND tỉnh Nghệ An giao quản lý và sử dụng tổng diện tích là 74.848 m2. Tổng diện tích sàn xây dựng: 77.450 m2, diện tích xây dựng các hạng mục công trình là 30.212 m2 được chia thành 33 khối nhà nghiệp vụ khác nhau.
Bệnh viện có hơn 442 loại trang thiết bị y tế chuyên sâu, trong đó có nhiều trang thiết bị công nghệ cao và hiện đại đáp ứng được chức năng nhiệm vụ của Bệnh viện đa khoa tuyến cuối khu vực Bắc Trung bộ.
Cơ cấu tổ chức Đảng: Tổ chức Đảng hoạt động theo mô hình Đảng bộ cấp cơ sở, có cấu trúc đồng nhất với tổ chức bộ máy chuyên môn của Bệnh viện, gồm 45 chi bộ trực thuộc Đảng bộ Bệnh viện với tổng số 452 đảng viên.
Cơ cấu tổ chức đoàn thể:
Công đoàn Bệnh viện gồm 52 Công đoàn bộ phận trực thuộc với tổng số đoàn viên 1688 đoàn viên.
Đoàn TNCS Hồ Chí Minh Bệnh viện gồm có 38 Liên Chi Đoàn trực thuộc với tổng số đoàn viên 633 đoàn viên.
Hội Cựu chiến binh Bệnh viện tổng số hội viên 19 hội viên.
Chức năng nhiệm vụ được giao:
Bệnh viện Hữu nghị Đa khoa Nghệ An là Bệnh viện Đa khoa hạng I, tuyến cuối cùng về khám, chữa bệnh đa khoa trên địa bàn tỉnh Nghệ An đồng thời tuyến cuối khám, chữa bệnh về chuyên ngành Nội khoa, Ngoại khoa và Sản phụ khoa của khu vực Bắc trung bộ. Có chức năng, nhiệm vụ tham mưu cho ngành Y tế xây dựng chiến lược phát triển các chuyên ngành thuộc lĩnh vực khám chữa bệnh trên toàn tỉnh và khu vực; Trực tiếp triển khai thực hiện cấp cứu, khám bệnh, chữa bệnh cho nhân dân trong tỉnh, các tỉnh trong khu vực và nước bạn Lào; đào tạo cán bộ y tế; nghiên cứu khoa học về y học; chỉ đạo tuyến dưới về chuyên môn, kỹ thuật; tham gia công tác phòng bệnh; hợp tác quốc tế; là cơ sở đào tạo thực hành cho một số các Trường Đại học uy tín và cao đẳng Y – Dược trong cả nước. Cụ thể như sau:
Cấp cứu, khám bệnh, chữa bệnh
- Tiếp nhận tất cả các trường hợp người bệnh từ ngoài vào hoặc từ các Bệnh viện khác chuyển đến để cấp cứu, khám, chữa bệnh nội trú và ngoại trú.
- Tổ chức khám và chứng nhận sức khoẻ theo quy định của Nhà nước.
- Có trách nhiệm giải quyết hầu hết các ca bệnh trong tỉnh.
- Tổ chức khám giám định sức khoẻ, khám giám định pháp y khi hội đồng giám định y khoa tỉnh, thành phố hoặc cơ quan bảo vệ pháp luật trưng cầu.
- Chuyển người bệnh lên tuyến trên khi Bệnh viện không đủ khả năng giải quyết.
Trong đó đối với nhiệm vụ cấp cứu khám chữa bệnhvà phòng bệnh, Bệnh viện HNĐK Nghệ An là một Bệnh viện đa khoa hoàn chỉnh với các chuyên khoa:
Hệ nội có 24 chuyên khoa bao gồm:
- Cấp cứu
- Phẫu thuật gây mê
- Hồi sức tích cực nội khoa
- Hồi sức tích cực ngoại khoa
- Hồi sức tích cực chống độc
- Nội A – Lão khoa
- Nhi – Sơ sinh; Nội tiêu hoá
- Nội dị ứng hô hấp
- Nội tiết – Đái tháo đường
- Nội thận – Tiết niệu – Lọc máu
- Huyết học lâm sàng
- Tim mạch 1
- tim mạch 2
- Cơ – Xương – Khớp
- Thần kinh
- Nhiễm khuẩn tổng hợp
- Virut ký sinh trùng
- Da liễu
- Y học cổ truyền
- Phục hồi chức năng
- Đột quy
- Dinh dưỡng
Hệ ngoại có 12 chuyên khoa bao gồm:
- Ngoại tổng hợp
- Ngoại tiêu hoá
- Ngoại thận tiết niệu
- Ngoại chấn thương – Chỉnh hình
- Bỏng; Ngoại Tim mạch – Lồng ngực
- Phẫu thuật thần kinh – Cột sống
- Phụ sản
- Mắt
- Răng – Hàm – Mặt
- Tai – Mũi – Họng
- Hỗ trợ sinh sản.
Hệ cận lâm sàng (9 khoa) bao gồm:
- Thăm dò chức năng
- Xquang
- Vi sinh
- Huyết học
- Hoá sinh
- Giải phẫu bệnh
- Kiểm soát nhiễm khuẩn
- Dược
- Di truyền và Sinh học phân tử.
Thực hiện thường quy 10.969 kỹ thuật của các phân tuyến trong quá trình khám chữa bệnh, Bệnh viện đã đầu tư hệ thống trang thiết bị hiện đạivới hơn 442 loại trang thiết bị y tế chuyên sâu, trong đó có nhiều trang thiết bị công nghệ cao, như: Hệ thống thụ tinh ống nghiệm; Hệ thống chụp mạch ; Hệ thống tán sỏi điện từ trường; Hệ thống điện sinh lý cơ tim; Hệ thống phòng mổ hiện đại có khí sạch áp lực dương phục vụ công tác mổ tim, mổ ghép thận; máy gây mê hiện đại, hệ thống phẫu thuật nội soi; Máy chụp cộng hưởng từ MRI 1.5T; Máy CT scanner 64 dãy và 16-32 dãy; Máy chụp X-Quang kỹ thuật số; Các máy siêu âm 4D, 3D, siêu âm tim – mạch; Hệ thống giải trình tự gen; Hệ thống xét nghiệm tự động sinh hóa, miễn dịch, điện giải tự động thế hệ mới hiện đại ; hệ thống xét nghiệm huyết học, đông máu tự động hiện đại; Hệ thống trang thiết bị cho hệ hồi sức cấp cứu đã từng bước hoàn thiện (đã có hơn 60 máy thở, 01 máy lọc máu liên tục, hơn 200 mornitor, chuẩn bị đầu tư máy ECMO, thêm 02 máy lọc máu liên tục)… Hệ thống modul xét nghiệm tự động Cobas 6000; Hệ thống xét nghiệm PCR đo tải lượng virus…
Trong quá trình thực hiện nhiệm vụ, Bệnh viện luôn nhận được sự quan tâm của UBND tỉnh Nghệ An, Sở Y tế Nghệ An và các Bệnh viện Trung ương như Bệnh viện K, Bệnh viện Bạch Mai, Bệnh viện Việt Đức, Bệnh viện Chợ rẫy, Bệnh viện Từ Dũ, Bệnh viện Trung Ương Huế,… và các trường Đại học Y Hà Nội, Đại học Y Huế, Đại học Y Hải Phòng, Đại học Y Thái Bình, Đại học Y khoa Vinh, Đại học Y dược Thành phố Hồ Chí Minh… cùng với sự lãnh đạo đúng hướng của Đảng ủy, Ban Giám đốc và tập thể cán bộ viên chức luôn đoàn kết, thống nhất thực hiện mọi sự chỉ đạo của lãnh đạo, khắc phục khó khăn hoàn thành tốt nhiệm vụ là một Bệnh viện Chuyên khoa hạng I, tuyến cuối về chuyên môn kỹ thuật khám bệnh, chữa bệnh khu vực Bắc Trung Bộ, thực hiện chức năng khám chữa bệnh cho nhân dân tỉnh Nghệ An, các tỉnh lân cận và Nhân dân Lào.
Đào tạo cán bộ y tế
- Bệnh viện là cơ sở thực hành đào tạo cán bộ y tế ở bậc trên đại học, đại học và trung học.
- Tổ chức đào tạo liên tục cho các thành viên trong Bệnh viện, khu vực và tuyến dưới để nâng cao trình độ chuyên môn.
Nghiên cứu khoa học về y học
- Tổ chức nghiên cứu, hợp tác nghiên cứu các đề tài y học và ứng dụng những tiến bộ kỹ thuật y học ở cấp Nhà nước, cấp Bộ hoặc cấp Cơ sở, chú trọng nghiên cứu về y học cổ truyền kết hợp với y học hiện đại và các phương pháp chữa bệnh không dùng thuốc
- Nghiên cứu triển khai dịch tễ học cộng đồng trong công tác chăm sóc sức khoẻ ban đầu lựa chọn ưu tiên thích hợp trong địa bàn tỉnh, thành phố và các ngành.
- Kết hợp với Bệnh viện tuyến trên và các Bệnh viện chuyên khoa đầu ngành để phát triển kỹ thuật của Bệnh viện.
Chỉ đạo tuyến dưới về chuyên môn, kỹ thuật
- Lập kế hoạch và tổ chức thực hiện việc chỉ đạo các Bệnh viện tuyến dưới, Bệnh viện thuộc các tỉnh trong khu vực phát triển kỹ thuật chuyên môn nâng cao chất lượng chẩn đoán và điều trị.
- Kết hợp với Bệnh viện tuyến dưới, Bệnh viện thuộc các tỉnh trong khu vực thực hiện các chương trình về chăm sóc sức khoẻ ban đầu trong địa bàn tỉnh, thành phố và các ngành.
Phòng bệnh
- Tuyên truyền, giáo dục sức khoẻ cho cộng đồng
- Phối hợp với các cơ sở y tế dự phòng thường xuyên thực hiện nhiệm vụ phòng bệnh, phòng dịch.
Hợp tác quốc tế
- Hợp tác với các tổ chức hoặc cá nhân ở ngoài nước theo đúng quy định của nhà nước.
- Tăng cường chuyển giao kỹ thuật, hợp tác y tế đối với Bệnh viện đa khoa tỉnh Xiêng Khoảng cộng hòa dân chủ nhân dân (CHDCND) Lào.
Quản lý kinh tế trong Bệnh viện
- Có kế hoạch sử dụng hiệu quả cao ngân sách Nhà nước cấp. Thực hiện nghiêm chỉnh các quy định của Nhà nước về thu, chi tài chính, từng bước thực hiện hạch toán chi phí khám bệnh, chữa bệnh.
- Tạo thêm nguồn kinh phí từ các dịch vụ y tế: Viện phí, bảo hiểm y tế, đầu tư của nước ngoài và các tổ chức kinh tế khác.
Tầm nhìn
Trở thành Bệnh viện đa khoa hạng đặc biệt, là cơ sở thực hành nguồn lực y tế đạt chuẩn trường đại học thực hành.
Sứ mệnh
Mang đến các dịch vụ chăm sóc y tế vượt trội bằng cách không ngừng cập nhật các phương pháp khám chữa bệnh hiện đại và tối ưu, đảm bảo đầu tư phát triển liên tục về khoa học công nghệ cao và kiến thức mới.
Giá trị cốt lõi
Đổi mới, hội nhập, chuyên nghiệp.
Cơ cấu tổ chức


















TUYỂN DỤNG MỚI
SẢN PHẨM
THÔNG TIN